|
| 我的鸽舍 |
 |
| 吴昊天鸽舍 |
|
 |
|
|
| 信息统计 |
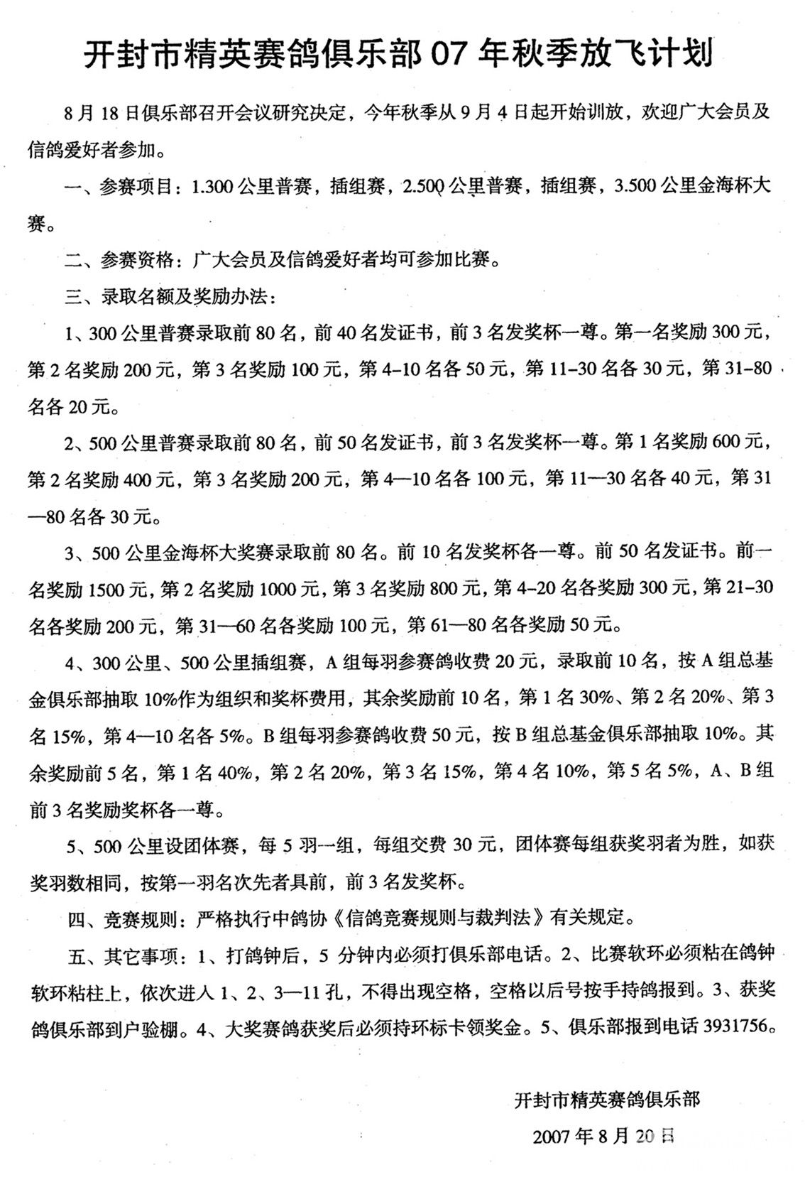
吴昊天鸽舍
所在地区:河 南 文章总数:13篇 推荐篇数: 2篇 留言数量:24条 访问次数: 鸽舍积分: 102  建立时间:2007-7-26  |
|
|
|
|
作者:吴昊天鸽舍
来源:转载
阅读:次
分类:鸽闻快讯
发布时间:2007-9-5 20:00:00
|
|
本文未经许可,严禁转载。报刊、广电、网站或个人博客如需转载或引用须取得本人许可!
|
 |
|
6楼
中信网友:2016-10-2 8:56:07
IP:124.114.246.*
|
回复
|
346
|
 000998是谁的鸽子
|
|
|
5楼
中信网友:2012-3-4 16:30:34
IP:182.120.11.*
|
回复
|
346
|
|
|
2楼
中信网友:2009-4-30 11:03:28
IP:125.42.217.*
|
回复
|
346
|
我买到你们俱乐部的一只雨点雌鸽环号是08-00709是谁的还有三个印章
|
|
|
1楼
中信网友:2008-9-23 21:41:00
IP:123.4.118.*
|
回复
|
346
|
你好,我买到一只你们俱乐部的鸽子000723你知道是谁的吗谢谢QQ916419403
|
|
|
|
|
|