中信网首页 | 各地鸽舍 | APP下载 | 后台登录 | 会员区 | 帮助
我的鸽舍
看看TA的鸽舍简介
吉信鸽业
1050 19
粉丝 文章 微动态
鸽舍首页 鸽舍简介
鸽舍赛绩 鸽舍相册
专题图库 在线留言
我的文章分类
报料鸽闻快讯(1019)
我的养鸽感悟(18)
我的收藏文章(13)
我的赛鸽日记(22)
我的鸽圈动态(19)
最新评论
中信网友:0066150在
中信网友:0066150在
中信网友:定州中山信鸽俱乐
中信网友:陈总,鸽会19年
中信网友:中鸽王竞赛平台
中信网友:定州市信鸽协会网
中信网友:陈总,500公里
中信网友:陈会长,您好,听
信息统计

吉信鸽业
所在地区:河 北
文章总数:1050篇
推荐篇数:81
留言数量:2201条
访问次数:
鸽舍积分:10908 积分中心 积分能做什么?
建立时间:2007-1-20

 



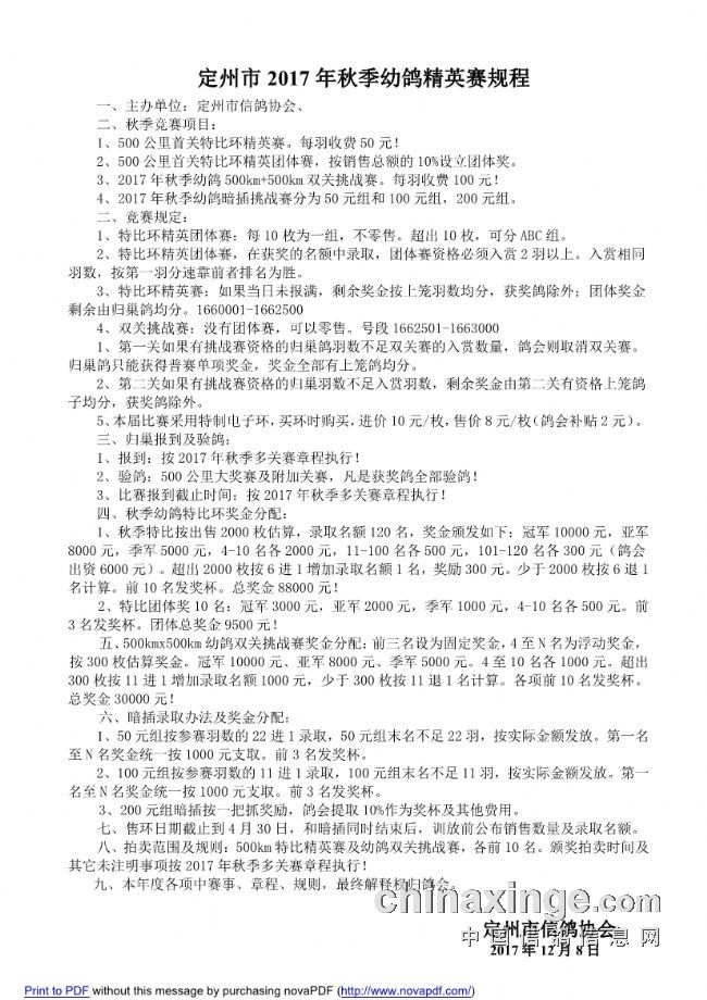
定州市2017年秋季幼鸽精英赛规程 上一篇    下一篇
作者:吉信鸽业  来源:原创   阅读:  分类:鸽闻快讯  发布时间:2016-12-1 21:20:02  
  
  

本文未经许可,严禁转载。报刊、广电、网站或个人博客如需转载或引用须取得本人许可!
 最近文章 >>更多 
 ·定州市信鸽协会2017年秋季获奖鸽拍卖图录2 (13183次) 2017-12-6 22:17:31
 ·定州市信鸽协会2017年秋季获奖鸽拍卖图录 (11843次) 2017-12-6 22:14:53
 ·定州信鸽会委托中山俱乐部秋赛暗插规则 (14157次) 2017-7-12 13:48:51
 ·定州市2017年春季500km特比环分组公告 (10783次) 2017-4-22 10:24:18
 ·定州市2017年春季第五关500km赛集鸽快讯 (11632次) 2017-4-21 23:55:08
 相关评论

发表评论:
用户名:   * 匿名:
内  容: *
 
微笑 疑问 献花 大哭 折磨 冷汗 害羞 惊讶
尴尬 发怒 调皮 大笑 呆萌 难过 鄙视 强悍


注:如果要使用用户名发表评论,请先到各地鸽舍首页登录,已登录的鸽友可直接发表。

 
楼主
登录发表评论回复,APP可随时查收消息提醒哦~
回复
匿名
中信网友
全部回复()
以上信息由鸽舍自行提供,该鸽舍负责信息内容的真实性、准确性和合法性。
www.chinaxinge.com 中信网各地鸽舍博客