-

鸽眼各个部位的名称
-

面沙结构合理的典型之眼
-

速度鸽王的眼
-

细绒毛面沙,拉丝,右下角底沙透底
-

经典胡本眼
-

鱼鳞纹面沙,面沙拉丝游入眼志,伸向瞳孔,面沙前薄后厚
-

眼志和底沙大部分融合+细绒毛面沙拉丝入眼志+下半部分亮底倘空
-

雪花膏底沙+细绒毛面沙拉丝游入眼志+阿尔赛宽大深凹+底板翻亮
-
-

松透厚浓透黑气的浮沙+草绿眼志
-

雪花膏底沙+游丝面沙+紫罗兰眼志
-

阿尔赛深宽黑+满沙松透+黑气重=机能好+速度+耐翔+抗天性好
-

鱼鳞纹沙+松透带黑气+面沙纵横均衡+眼志圈有高度=全能种赛鸽
-

眼志圈不高但底板坚实+有适应圈=比同血系其他鸟能多飞五百公里
-

沙眼+面沙松透+带黑气+底沙面沙反差大+眼前角带血影=全能鸽
-

面沙均衡饱满盆型+阿尔赛深宽黑=抗天性好或上代混入耐翔血统;
-

黄眼+满沙却松透+底沙厚糙+眼前角带血影=耐翔+速度+遗传稳
-

大倘底适应圈+眼志圈有高度和宽度+面沙拉丝+盆型沙=快速耐翔
-

白腿毛
-

耐翔鸽骨骼
-

-
-
-
鸽子左右平衡感
-

边缘没黑斑的多来自杂交,速度虽快但不耐多次出赛,遗传不稳定。
-

边缘有黑斑的比赛和遗传都相对稳定,多来自家族近亲配所出。
-

将军条破风情况
-

羽条百叶窗
-

三角斑
-

稳定+耐翔的标志性小黑斑点
-

鱼鳞羽
-

厚实翅膀盖
-

展翅指法
-

摸肱骨的粗-硬-厚及长度
-

脖子上“稳定+耐翔+强恋巢的标志性”小白羽
-

粗脖+鼓脑+眼靠嘴角又生得靠头顶
-

脖子和头部上的白羽毛要生对地方
-

铁钉嘴
-

拉白眉
-

邓文敏谈及的第7支主羽外侧羽毛形状;跟遗传和发挥大有关联
-

邓文敏摸翅膀盖上的飞指手法
-

邓文敏说背上起个窝(其实就是微微的拱肩)比一般形态的还优秀。
-

邓文敏的飞指论速度图解
-

赛鸽图解
-

羽色叫法
-

羽色名称
-

柳叶条
-

嘴缘延长线跟嘴缘水平线1
-

嘴缘延长线跟嘴缘水平线
-

鸽眼位置和鸽脑形状的考究
-

猫头鹰脸-逗鸡眼-视野广阔
-

“火眼”&正常眼
-

两腿之间的间隔线
-

龙骨延长线
-

幼鸽成长图
-

翅膀骨图解
-

老鼠头
-

身上没白羽,2只后指甲却全白,超级鸟的特征
-

丝丝号-8只指甲就2只后脚指的指甲全白,超级鸟的特征
-

中短高分速速度鸟的翅膀要求
-

按压扣动胸部肌肉的手法
-

摸龙骨前探性好坏的手法
-

中程无风或阴雨天艰难赛事高位获奖鸽的翅膀--中等分速
-

中远程大顺风的高位获奖鸽的翅膀-高分速
-

大逆风艰难赛事的高位获奖鸽的翅膀-中等分速
-

翅膀的部分细节考究
-

翅膀盖羽毛起毛泡的含意
-

头部局部细节考究
-

有深度又有点宽度的鼻沟线=有速度又兼有内品质
-

超一流的鸽舍能被留在棚里的种鸽或赛鸽应该是只只都劲爆,品质都比较划一的
-

他山之石,可以攻玉
-

他山之石,可以攻玉
-

他山之石可攻玉
-

嘴朝前直出去的嘴缘水平线必须和延长线成45度夹角
-

短平+长弯的龙骨上手后的差别
-

同样的肌肉纤维,龙骨长短不同造成的差异
-

在钻石堆里挑最闪最大颗的,也别在垃圾堆里找钻石
-

相对全能型的鸽子,很多方面都适中。
-

来自善飞的雁鹅身上的特征的启发
-

适用于潮汕地区的《一秒鉴鸽法》图示
-

自创的,适合潮汕地区使用的《一秒鉴鸽法》配图的理论解析1
-

自创的,适合潮汕地区使用的《一秒鉴鸽法》配图的理论解析2
-

突出..很多时候是由一群低下的衬托出来..
-

不要给表面的东西迷惑了,内质的东西才是关键。
-

自制鉴鸽图解
-

具体问题具体分析...而且得综合考虑...
-

主副羽占比划分基准线标示图
-

章鱼头
-

自制图解
-

自制图解
-

自制图解
-

自制图解
-

有没有-前荡角
-

自制图示:凹背-平背-凸背
-

凹背-平背-凸背的实鸽图片资料
-

三种背型:又细分八种身型
-

粗壮脚腿,直立站姿;粗嘴大鼻,粗饱胸肌
-

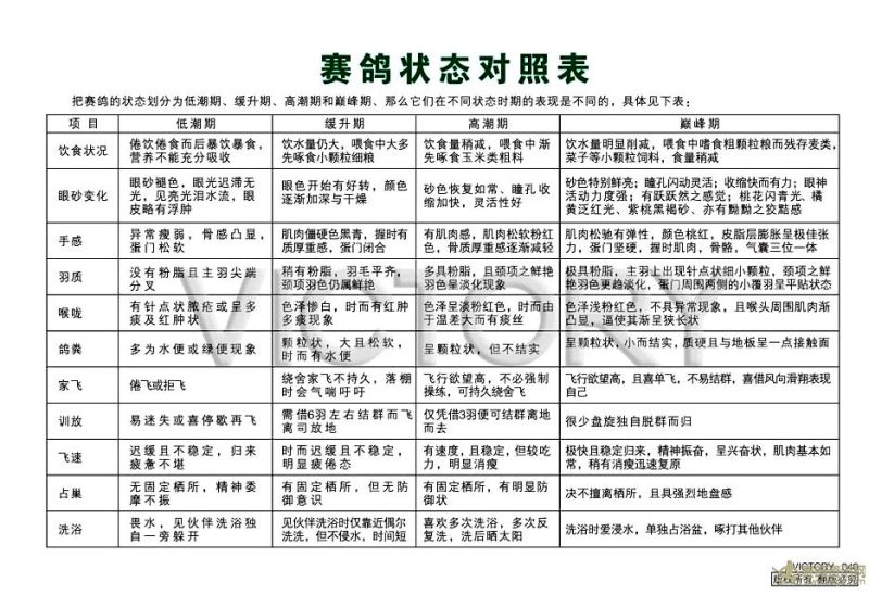
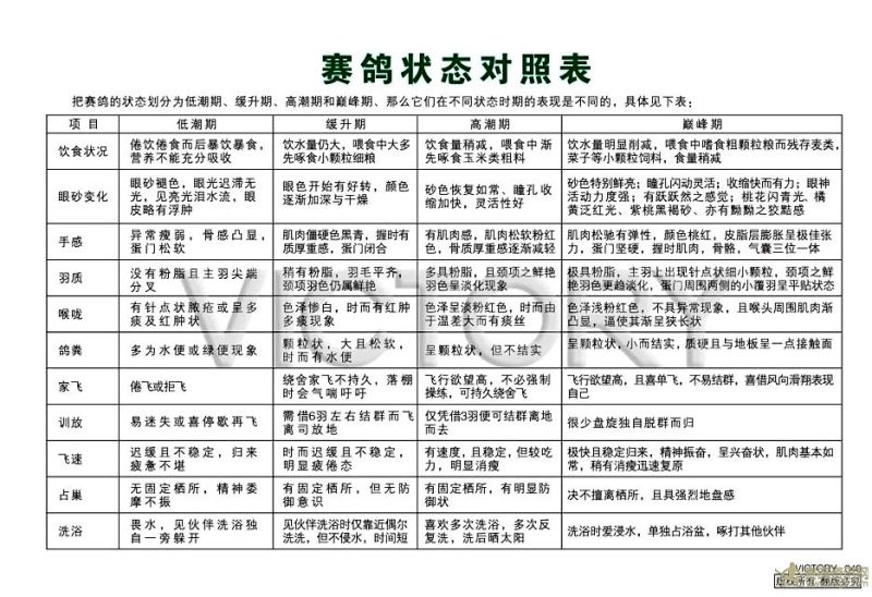
赛鸽状态跟特征表现对应表
-

赛鸽状态跟行为表现对照表
-

干净的水壶..
-

图标“所向无敌”号
-

邓文敏讲配对..
-

邓文敏谈配对
-

有专心上课,勤快自学的同学,相信都应该看得懂这些线的含义
-

鸽友想象理想型种赛鸽眼
-

潮汕地区实际版种赛鸽眼
-

潮汕地区种赛鸽眼图片II
-

潮汕地区种赛鸽眼图片III
-

龙耻骨
-

翅膀骨骼
-

赛鸽嘴型考究
-
