中信网 个人鸽舍网站
中信网首页
|
各地鸽舍
|
APP下载
|
后台登录
|
会员区
|
帮助
郑红波
http://zhb.chinaxinge.cn
收藏本站
鸽舍首页
│
鸽舍简介
│
养鸽感悟
│
我的铭鸽展厅
我的鸽舍
郑红波
2
7
粉丝
文章
微动态
鸽舍首页
鸽舍简介
鸽舍赛绩
鸽舍相册
专题图库
在线留言
我的文章分类
报料鸽闻快讯
(2)
我的养鸽感悟
(0)
我的收藏文章
(0)
我的赛鸽日记
(0)
我的鸽圈动态
(7)
最新评论
信息统计
郑红波
所在地区:四 川
文章总数:2篇
推荐篇数:
0
篇
留言数量:2条
访问次数:
鸽舍积分:
0
建立时间:2014-4-30
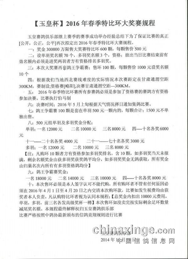
广元2015特比规程
下一篇
作者:郑红波鸽舍 来源:原创 阅读:
次 分类:鸽闻快讯
发布
时间:2015-2-5 22:11:17
微信
QQ
鸽友圈
本文未经许可,严禁转载。报刊、广电、网站或个人博客如需转载或引用须取得本人许可!
最近文章
>>更多
·
2014四川省足环号段划分
(10187次)
2014-12-28 15:41:56
相关评论
发表评论:
用户名:
*
匿名:
请
登录
后评论
内 容:
*
注:如果要使用用户名发表评论,请先到各地鸽舍首页
登录
,已登录的鸽友可直接发表。
楼主
登录
发表评论回复,APP可随时查收消息提醒哦~
回复
匿名
中信网友
全部回复(
)
以上信息由鸽舍自行提供,该鸽舍负责信息内容的真实性、准确性和合法性。
www.
chinaxinge.com
中信网各地鸽舍博客